#include <pa_gnss.h>

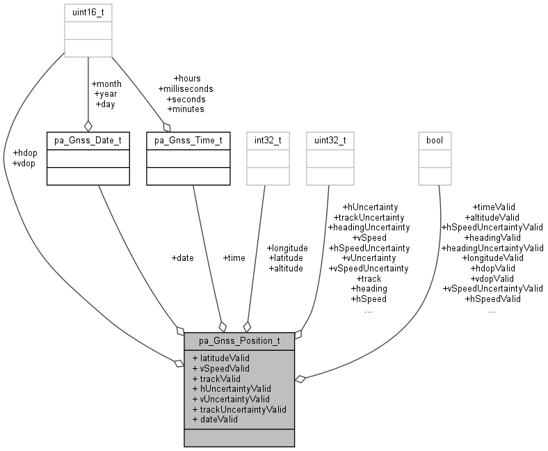
Data Fields | |
| bool | latitudeValid |
| if true, latitude is set | |
| int32_t | latitude |
| bool | longitudeValid |
| if true, longitude is set | |
| int32_t | longitude |
| bool | altitudeValid |
| if true, altitude is set | |
| int32_t | altitude |
| bool | hSpeedValid |
| if true, horizontal speed is set | |
| uint32_t | hSpeed |
| bool | vSpeedValid |
| if true, vertical speed is set | |
| uint32_t | vSpeed |
| bool | trackValid |
| if true, Track is set | |
| uint32_t | track |
| bool | headingValid |
| if true, heading is set | |
| uint32_t | heading |
| bool | hdopValid |
| decimal place (308 = 30.8 degrees). More... | |
| uint16_t | hdop |
| The horizontal Dilution of Precision (DOP) | |
| bool | hUncertaintyValid |
| if true, horizontal uncertainty is set | |
| uint32_t | hUncertainty |
| bool | vUncertaintyValid |
| if true, vertical uncertainty is set | |
| uint32_t | vUncertainty |
| bool | hSpeedUncertaintyValid |
| if true, horizontal speed uncertainty is set | |
| uint32_t | hSpeedUncertainty |
| bool | vSpeedUncertaintyValid |
| if true, vertical speed uncertainty is set | |
| uint32_t | vSpeedUncertainty |
| bool | headingUncertaintyValid |
| if true, heading uncertainty is set | |
| uint32_t | headingUncertainty |
| bool | trackUncertaintyValid |
| if true, track uncertainty is set | |
| uint32_t | trackUncertainty |
| bool | vdopValid |
| if true, vertical dilition is set | |
| uint16_t | vdop |
| The vertical Dilution of Precision (DOP) | |
| bool | timeValid |
| if true, time is set | |
| pa_Gnss_Time_t | time |
| The time of the fix. | |
| bool | dateValid |
| if true, date is set | |
| pa_Gnss_Date_t | date |
| The date of the fix. | |
Position structure.
| int32_t pa_Gnss_Position_t::altitude |
The Altitude in meters, above Mean Sea Level, with 3 decimal places.
| bool pa_Gnss_Position_t::hdopValid |
decimal place (308 = 30.8 degrees).
if true, horizontal dilution is set
| uint32_t pa_Gnss_Position_t::heading |
heading in degrees, where 0 is True North, with 1
| uint32_t pa_Gnss_Position_t::headingUncertainty |
The heading uncertainty in degrees, with 1 decimal place
| uint32_t pa_Gnss_Position_t::hSpeed |
The horizontal Speed in m/sec, with 2 decimal places (125 = 1.25m/sec).
| uint32_t pa_Gnss_Position_t::hSpeedUncertainty |
The horizontal speed uncertainty in m/sec, with 1 decimal place
| uint32_t pa_Gnss_Position_t::hUncertainty |
The horizontal uncertainty in meters, with 1 decimal place
| int32_t pa_Gnss_Position_t::latitude |
The Latitude in degrees, positive North, with 6 decimal places (+48858300 = 48.858300 degrees North).
| int32_t pa_Gnss_Position_t::longitude |
The Longitude in degrees, positive East, with 6 decimal places.
| uint32_t pa_Gnss_Position_t::track |
Track (direction) in degrees, where 0 is True North, with 1 decimal place (308 = 30.8 degrees).
| uint32_t pa_Gnss_Position_t::trackUncertainty |
The track uncertainty in degrees, with 1 decimal place
| uint32_t pa_Gnss_Position_t::vSpeed |
The vertical Speed in m/sec, with 2 decimal places (125 = 1.25m/sec).
| uint32_t pa_Gnss_Position_t::vSpeedUncertainty |
The vertical speed uncertainty in m/sec, with 1 decimal place
| uint32_t pa_Gnss_Position_t::vUncertainty |
The vertical uncertainty in meters, with 1 decimal place